AIRDOS03 - Lightweight airborne dosimeter and spectrometer
AIRDOS03, also called “UAVDOS”, is a semiconductor ionizing radiation sensor developed in cooperation with ThunderFly s.r.o. as a measuring device for the TF-ATMON measuring toolchain. The detector is designed to be lightweight and capable of connecting to a wide range of unmanned drone flight controllers. Design meets requirements for TF-ATMON’s sensors and therefore can share a power supply, data storage, or telemetry link with common drone avionics. This eliminates excess weight that would otherwise have to be carried by the drone, thereby decreasing the flight range or duration and lowering flight parameters. The particle detector is, at the same time, compatible with the Pixhawk standard for connecting devices to drones.

The TF-ATMON system, in combination with the sensor, enables the search for areas with increased radiation intensity and optimally utilizes flight time to collect high-quality data. Refer to ThunderFly’s AIRDOS03 documentation for more details.
Key Features
- Fully compatible with TF-ATMON and Pixhawk ecosystem
- Lightweight and extremely low-power (5 V / 3 mA)
- Spectral data output for scientific analysis
- Can operate in real-time streaming mode or store data onboard
- Modular open-source firmware for custom scientific missions
Applications
- Unmanned atmospheric radiation surveys
- Detection of increased ionizing radiation in convective storm regions
- Mapping radiation gradients near ground-based or airborne sources
- Scientific support for space weather and high-altitude dosimetry research
FIK-10 stratospheric balloon flight
As a reference use case, AIRDOS03 was used as part of the FIK-10 stratospheric balloon mission, providing an example of the detector’s use in a lightweight high-altitude platform. The flight data below show the main measured quantities recorded during the balloon campaign.

FIK-10 flight data: radiation measurements shown together with environmental and flight-profile context from the stratospheric balloon mission.
For the broader FIK campaign — multi-detector payloads (AIRDOS-C + SPACEDOS + G-M), the joint Regener–Pfotzer maximum determination, telemetry/microphonics, and operational notes — see the dedicated Stratospheric balloon campaigns page.
UAV deployment — TF-G2 autogyro
AIRDOS03 (also referred to as UAVDOS in publications) has been integrated into the fuselage of the TF-G2 unmanned autogyro for in-situ atmospheric ionizing radiation measurements near and inside thunderstorms. The detector is enclosed under a waterproof fabric cover and connected to the TF-ATMON avionics over a serial link.
The TF-ATMON system synchronizes radiation data with:
- the autogyro’s flight trajectory (3D position + attitude),
- the THUNDERMILL01 electric-field mill mounted in the rotor head,
- environmental data (temperature, humidity, pressure),
- radio telemetry to the ground station.
The TF-G2 autogyro is launched directly from the roof platform of a storm measurement vehicle — the autorotation rotor head provides safe operation in turbulent conditions near thunderstorms, where multicopters and fixed-wing aircraft are not viable. This deployment is the basis for in-situ thunderstorm radiation measurements: the UAV positions the detector at heights and locations that ground stations cannot reach.
Technical parameters
- Measurement of the deposited energy of ionizing radiation in the 40 keV to 80 MeV
- Energy resolution 15 ±2 keV per channel (firmware-dependent)
- Effective number of energy channels: ~65000
- 44 mm³ detection volume
- Radiation spectra integration time: 10 s (configurable by firmware)
- Environmental sensors
- Relative Humidity 0 to 100 %RH (accuracy 2 %RH)
- Temperature -40 to 125 °C (accuracy 0.5 °C)
- Lightweight, compact electronics
- 71 × 51 × 25 mm
- 40 grams
- Interface options: 6pin UART (Pixhawk-compatible TELEM/UART JST-GH connectors)
- UART could be converted to USB-C by TFUSBSERIAL01
- Data format selected by firmware, either MAVlink or UST dosimeters data format.
AIRDOS03 provides TELEM/UART connectivity. The UART interface is compatible with the Pixhawk connector standard and enables integration with onboard telemetry systems or flight controllers suitable for real-time spectrum measurement and in-flight data logging.
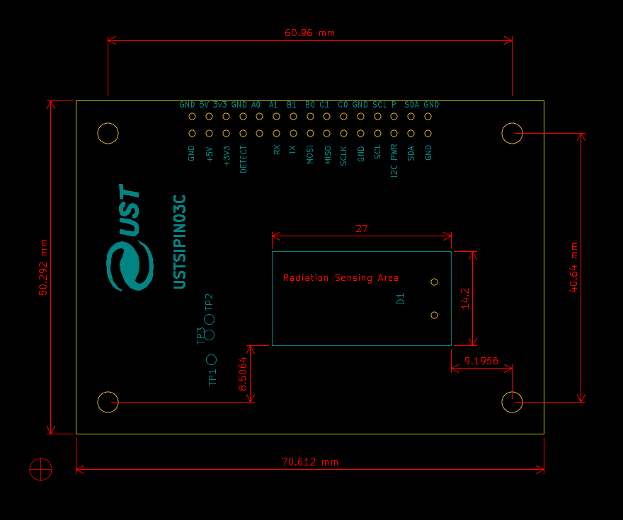
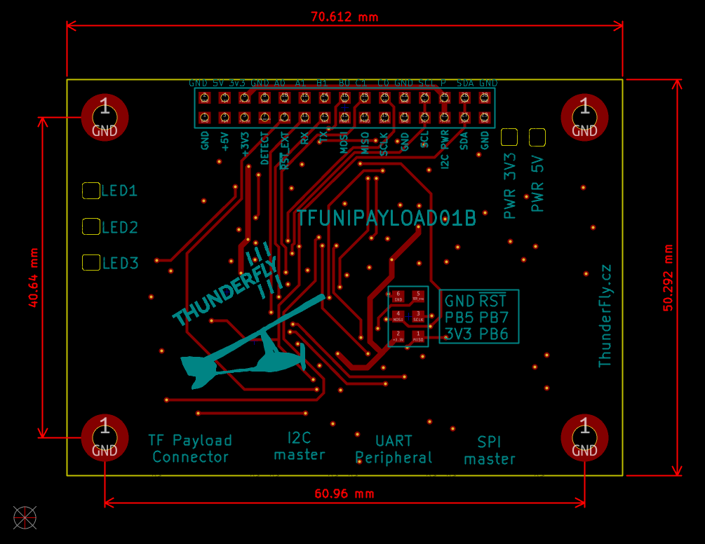
Boards dimensions
AIRDOS03 Sensor PCB

AIRDOS03 Interface PCB

The sensor interface is technically based on ThunderFly’s TFUNIPAYLOAD01 PCB, which provides multiple interface options. The main connectors are the following:
UART Pinout
| Signal | Pixhawk Color | ThunderFly Color |
|---|---|---|
| +5V | Red | Red |
| RX | Black | White |
| TX | Black | Green |
| CTS | Black | Blue |
| RTS | Black | Yellow |
| GND | Black | Black |
TF Payload connector
These signals provide additional functions, including synchronization or inter-device communication. This connector is primarily intended for time synchronization with the TFGPS01 GNSS module, which provides PPS and time pulse signals on “Payload Connector”.
| Signal | Pixhawk Color | ThunderFly Color |
|---|---|---|
| TIMEPULSE | Black | Blue |
| EXTINT | Black | Yellow |
| GPIO | Black | White |
| SDA | Black | Green |
| SCL | Black | Yellow |
| TX | Black | White |
| RX | Black | Green |
| GND | Black | Black |
Mechanical design
The instrument consists of two PCBs connected by a standard 2.54 mm pitch 15x2 pin-header. The pin-header could be both straight or angled, depending on the desired “L” or parallel “II” PCB stackup configuration.
Parallel stackup
In the case of parallel mounting, the sensor and interface PCBs are directly above each other and separated by 9mm height screw columns. The data and sensing PCB could be swapped before soldering the pin-headers. In the default configuration shown in the following photos, the sensor element itself is between the PCB boards.


L-shape stackup
In the case of parallel mounting, the angled pin-header is used for the connection of PCBs.

Output data format
The data are produced as a continuous 9600 bps data stream on the UART port (could be switched to 115200 to decrease dead-time). The default firmware generates MAVLink Tunnel packets, eliminating the need to modify autopilot firmware. This solution is suited for rapid deployment and testing of new environmental or scientific sensors connected to an autopilot without firmware development. It provides a plug-and-play bridge between your sensor and TF-ATMON ecosystem. Alternatively, with the different firmware, the device could output the UST Output File Format on the same port, common to SPACEDOS, AIRDOS, and GEODOS instruments.
There are two AIRDOS03 firmware binaries which select the format type.
Red
Black
White
Green
Blue
Yellow